Dichtekurven und Normalverteilung

Lukas Arnold
Simone Arnold
Florian Bagemihl
Matthias Baitsch
Marc Fehr
Franca Hollmann
Maik Poetzsch
Sebastian Seipel

2026-03-19

Übersicht Dataframes für diese Folien

Name Inhalt
d_ns_m Monatswerte für Niederschläge in Bochum

Quelle: https://www.dwd.de

1 Normalverteilung

Exkurs: Funktionen erzeugen

Eigene Funktionen

f1 <- function(x) { x^2 }
f1(2)
[1] 4
  • Funktion f1 berechnet x^2
  • Dabei ist function(x) x^2 die Funktion mit dem Namen f1

Normalverteilung mit \(\mu = 1\) und \(\sigma = 2\)

f2 <- function(x) { dnorm(x, mean = 1, sd = 2) }
f2(0)
[1] 0.1760327
  • Normalverteilung mit dnorm(x, mean = mu, sd = sigma)
  • Stelle x, Mittelwert mu und Standardabweichung sigma

Funktion plotten mit geom_function()

Beispiel 1

f1 <- function(x) x^2
ggplot() +
  geom_function(fun = f1)

Beispiel 2

f2 <- function(x) dnorm(x, mean = 1, sd = 2)
ggplot() +
  geom_function(fun = f2)

  • geom_function() plottet Kurve ohne Mapping
  • Funktion angeben mit fun = <Funktion>

→ Plotbereich nicht gut gewählt

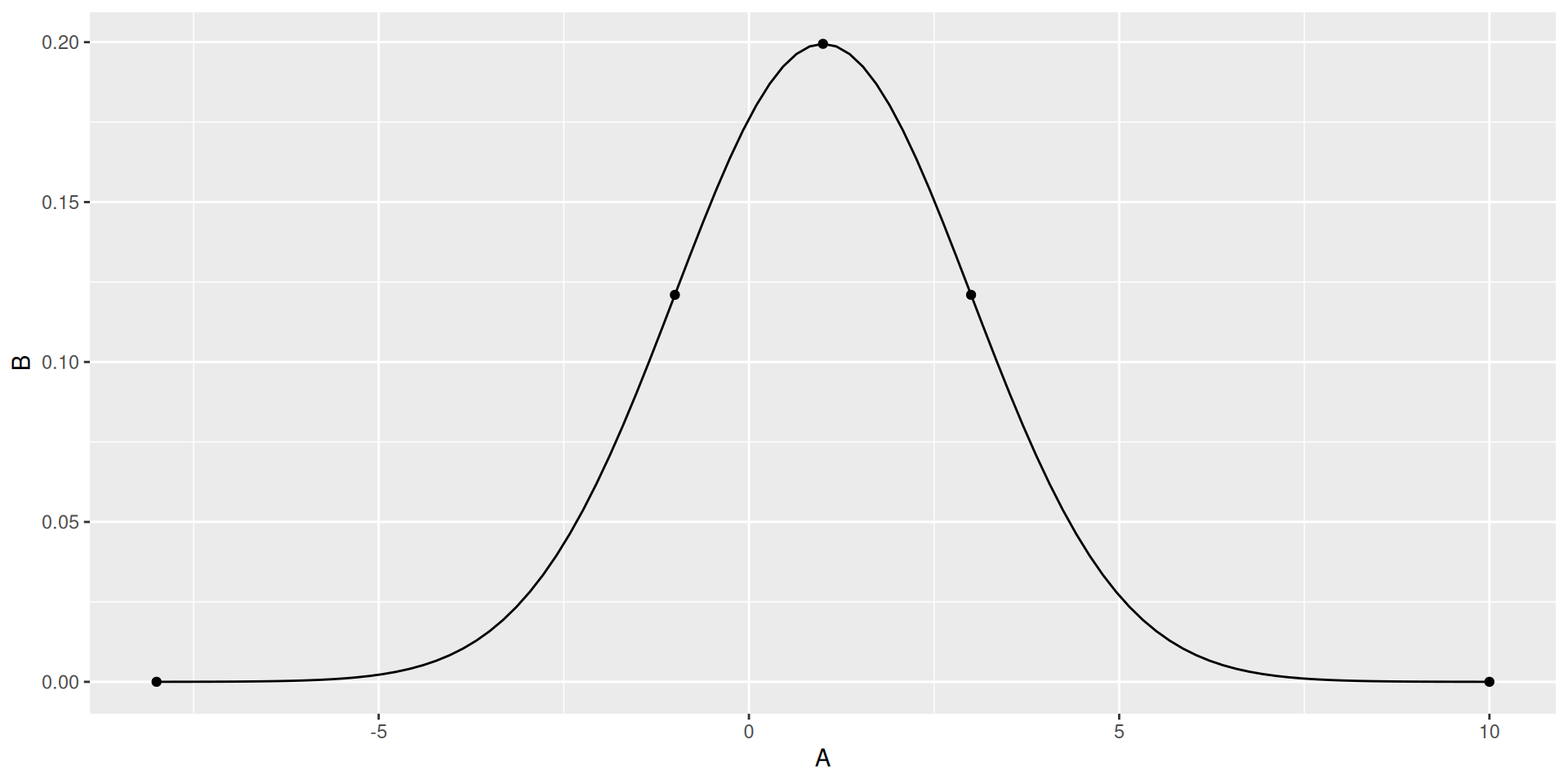
Plotbereich festlegen 1/2

ggplot(data = tibble(A = c(-8, -1, 1, 3, 10), B = f2(A))) +
  geom_function(fun = f2) +
  geom_point(mapping = aes(x = A, y = B))
  • Plotbereich aus Daten zu zweitem Geom (zum Beispiel Punkte)

Plotbereich festlegen 2/2

ggplot() +
  geom_function(fun = f2) +
  lims(x = c(-8, 10))
  • Bereich mit lims(x = c(xmin, xmax)) explizit angeben

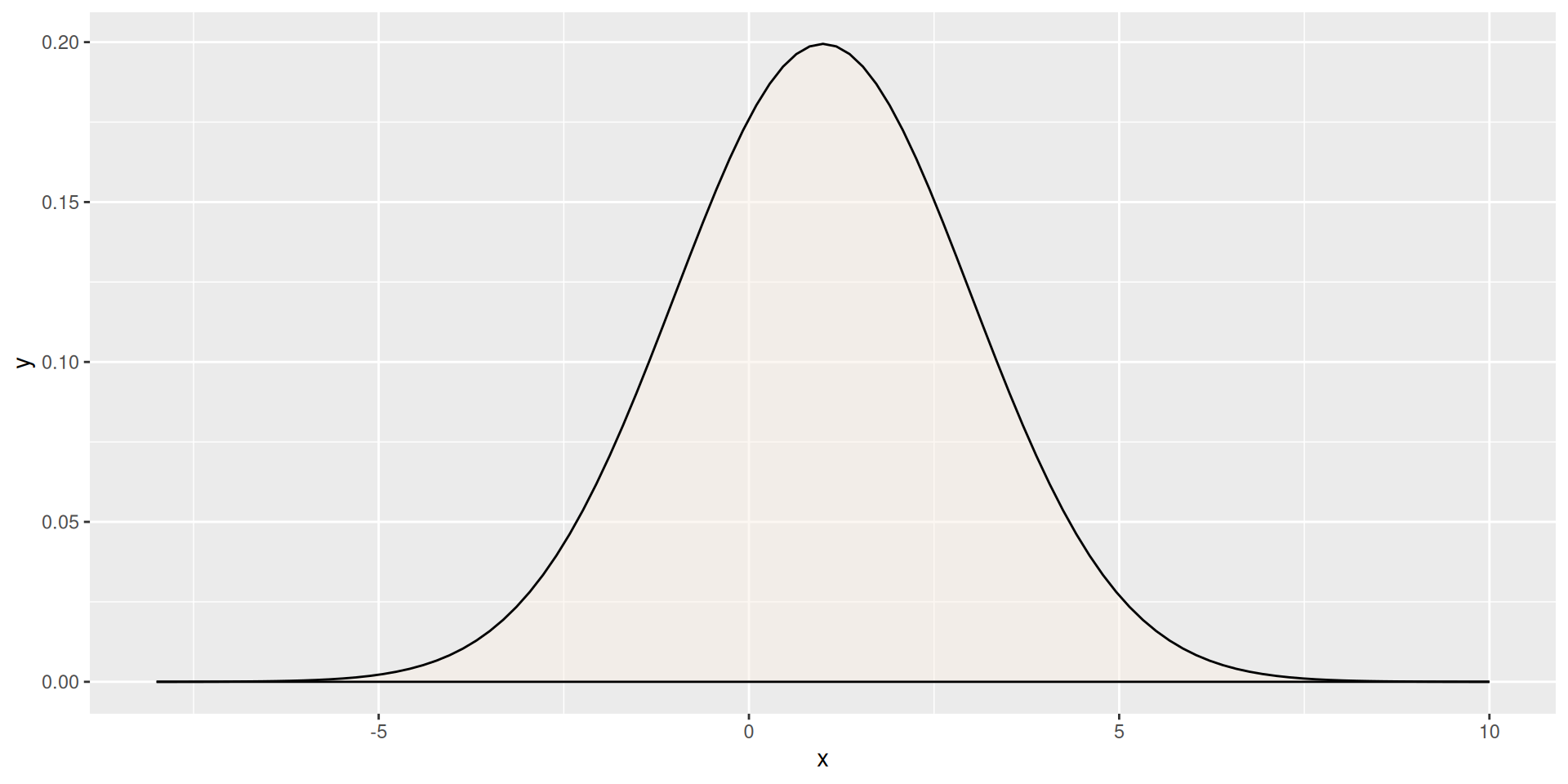
Funktion plotten mit geom_ribbon()

ggplot() +
  geom_ribbon(
    fun = f2, stat = "function",
    mapping = aes(x = after_stat(x), ymin = 0, ymax = after_stat(y)),
    color = "black", fill = "linen", alpha = 0.5
  ) +
  lims(x = c(-8, 10))
  • Mit stat = "function" Funktion plotten
  • Mapping mit x und y aus after_stat(x) und after_stat(y)

Histogramm mit Normalverteilung Niederschläge 1/2

Mittelwert und Standardabweichung der Stichprobe berechnen

mu <- mean(d_ns_m$Niederschlag)
sigma <- sd(d_ns_m$Niederschlag)

Funktion f für Normalverteilung x mit mu und sigma

f <- function(x) dnorm(x, mean = mu, sd = sigma)

Histogramm mit Normalverteilung Niederschläge 2/2

ggplot(data = d_ns_m) +
  geom_histogram(mapping = aes(x = Niederschlag, y = after_stat(density)), binwidth = 10, boundary = 0) +
  geom_function(fun = f, color = "red", linewidth = 1)
  • Angaben zu Histogramm wie gehabt
  • Funktion f vorher erzeugt (vorherige Folie)

Kontrolle: Normal-Quantil-Plot

ggplot(data = d_ns_m, mapping = aes(sample = Niederschlag)) +
  geom_qq_line(color = "red", linewidth = 1) +
  geom_qq()
  • Normal-Quantil-Plot mit geom_qq() und geom_qq_line()
  • Mapping als Argument in ggplot() gilt für alle Geoms

2 Approximierte Dichtefunktionen

Dichtefunktion Niederschläge

ggplot(data = d_ns_m, mapping = aes(x = Niederschlag)) +
  geom_histogram(mapping = aes(y = stat(density)), binwidth = 10, boundary = 0) +
  geom_density(color = "red", linewidth = 1) +
  lims(x = c(-20, 220))
  • Approximierte Dichtefunktion geom_density()

Dichtefunktion Niederschläge

ggplot(data = d_ns_m, mapping = aes(x = Niederschlag)) +
  geom_histogram(mapping = aes(y = stat(density)), binwidth = 10, boundary = 0) +
  geom_density(color = "red", linewidth = 1, fill = "linen", alpha = 0.5) +
  lims(x = c(-20, 220))
  • Füllen mit Farbe fill = <Farbe> und Transparenz alpha = <Wert>

Dichtefunktion Niederschläge

ggplot(data = d_ns_m, mapping = aes(x = Niederschlag)) +
  geom_histogram(mapping = aes(y = stat(density)), binwidth = 10, boundary = 0) +
  geom_density(bw = 2, linewidth = 1, color = "orange") +
  geom_density(bw = 4, linewidth = 1, color = "blue") +
  geom_density(bw = 8, linewidth = 1, color = "red") +
  lims(x = c(-20, 220))
  • Argument bw = <Wert> legt die Breite des Kerns fest (bw = bandwidth)
  • Je größer bw umso glatter die Kurve

Dichtefunktion in Monaten

ggplot(data = d_ns_m) +
  geom_density(mapping = aes(x = Niederschlag, fill = Monat), alpha = 0.25)
  • Füllfarbe nach Monat
  • Transparenz wieder mit alpha

Dichtefunktionen untereinander (Paket ggridges)

ggplot(data = d_ns_m) +
  geom_density_ridges(mapping = aes(x = Niederschlag, y = Monat), bandwidth = 10)
  • Geom geom_density_ridges() wie geom_density() aber untereinander
  • Kernbreite mit bandwidth = <Wert> angeben

Violinenplot

ggplot(data = d_ns_m) +
  geom_violin(mapping = aes(x = 0, y = Niederschlag))
  • Ähnlich Boxplot, aber mit Kurven

Violinenplot

ggplot(data = d_ns_m) +
  geom_violin(mapping = aes(x = Monat, y = Niederschlag))
  • Charakteristika der Monate ablesbar

3 Zusammenfassung

Funktionen definieren

Normale Funktion

f <- function(x) sin(x^2)

Normalverteilung

mu <- mean(<Vektor>)
sigma <- sd(<Vektor>)
f <- function(x) dnorm(x, mu, sigma)

Funktionen plotten mit geom_function()

ggplot() +
  geom_function(stat = "function", fun = <Funktion>, xlim = c(<from>, <to>), Argumente)
  • Funktion vorab definieren
  • Plotbereich mit xlim festlegen
  • Argumente für geom_line, z.B. linewidth

Funktionen plotten mit geom_ribbon()

ggplot() +
  geom_ribbon(
    mapping = aes(x = after_stat(x), ymin = 0, ymax = after_stat(y)),
    stat = "function", fun = <Funktion>, xlim = c(<from>, <to>), Argumente
  )
  • Mapping mit Werten, die das stat berechnet (hier: x und y)
  • Sonst wie geom_function()

Dichtefunktion mit geom_density()

ggplot(data = <DATAFRAME>) +
  geom_density(mapping = aes(x = <M>, ...), Argumente)
AES Beschreibung Optional
x Merkmal für Dichte Nein

AES/Argumente Beschreibung Optional
color Farbe der Linie Ja
fill Füllfarbe Ja
alpha Transparenz der Füllfarbe Ja

Argumente Beschreibung Optional
kernel Art des Kerns (“gaussian”, “epanechnikov”, “cosine”, …) Ja
bw Glättungsbreite h Ja

Normal-Quantil-Plot

ggplot(data = <Dataframe>) +
  geom_qq(mapping = aes(sample = <M>), Argumente) +
  geom_qq_line(mapping = aes(sample = <M>), Argumente)

AES Beschreibung Optional
sample Merkmal mit Daten Nein

Argumente Beschreibung Optional
color Farbe Ja

Dichtefunktionen untereinander

ggplot(data = <Dataframe>) +
  geom_density_ridges(mapping = aes(x = <M>, y = <M>, ...), bandwidth = bw)
AES Beschreibung Optional
x Merkmal für Dichte Nein
y Merkmal einzelne Plots Nein

AES/Argumente Beschreibung Optional
color Farbe der Linie Ja
fill Füllfarbe Ja
alpha Transparenz der Füllfarbe Ja

Argumente Beschreibung Optional
bandwidth Glättungsbreite h Ja

Violinenplot

→ Wie Boxplot